.تعمیـــرکاران کیان ست (kiansat.tv)تابع قوانین -جمهموری-اسلامی ایران میباشد و ارسال هر گونه مطلب سیاسی،مذهبی،غیراخلاقی و خرید و فروش متعلقات ماه-واره و دیگر موارد مجرمانه ممنوع میباشد وبا کاربران خاطی به شدت برخورد میگردد انجمن فقط تعمیرات لوازم الکترونیک میباشد...













سلام مهمان گرامی؛
به کیان ست خوش آمدید برای مشاهده انجمن با امکانات کامل می بايست از طريق این لینک عضو شوید.

https://teranzit.pw/uploads/14469017281.png
پیام خصوصی به مدیریت کل سایت ........... صفحه توضیحات و شرایط گروه ویژه ........... ...........
ارتباط تلگرامی با مدیریت سایت ................. ایدی تلگرام suportripair@ .................
نمایش نتایج: از شماره 1 تا 1 , از مجموع 1

موضوع: راهنمایی در مورد برد هیتر gordak 952A

Threaded View

پست قبلی پست قبلی   پست بعدی پست بعدی
  1. #1


    تاریخ عضویت
    Apr 2010
    محل سکونت
    کیان ست
    علایق
    الكترنيك , موسيقي
    شغل و حرفه
    کارمند , نرم افزار
    سن
    45
    نوشته ها
    1,408
    تشکر ها
    6,376
    10,251 سپاس از1,384 پست

    پیش فرض راهنمایی در مورد برد هیتر gordak 952A

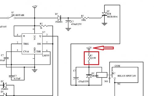
    سلام دوستان
    یه هیتر برام اوردن که برد نداره و من خودم برد رو روی فیبر طراحی و برد رو درست کردم
    یه سوال برام پیش اومده که ممنون میشم راهنمایی کنید

    ولتاژ رسیده به مقاومت R8 مقدارش 24 ولت هست یا 12 ولت؟
    طبق نقشه 12 ولت هست ولی با عکس یکی از دوستان که مقایسه میکنم برق 24 ولت رو تغذیه میکنه

    Click here to enlarge

    Click here to enlarge

    ممنون میشم راهنمایی کنید
    ** سخاوت در زیاد دادن نیست، در به موقع دادن است**

  2. 3کاربر از علي اصلاني بخاطر ارسال این پست مفید سپاسگزاری کرده اند:

    aylen2006 (13th February 2021),KIAN FAR (13th February 2021),sam9500 (14th February 2021)

اطلاعات موضوع

کاربرانی که در حال مشاهده این موضوع هستند

در حال حاضر 1 کاربر در حال مشاهده این موضوع است. (0 کاربران و 1 مهمان ها)

کسانی که مطلب فوق را خوانده اند ، به این مطالب هم سر زده اند :

  1. درخواست عکس هایی از هیتر GORDAK مدل 952A
    توسط pal-electronic در انجمن آشنایی با وسائل الکترونیک وشناخت آنها
    پاسخ ها: 4
    آخرين نوشته: 6th November 2020, 21:14
  2. راهنمایی در مورد هیتر GORDAK 952
    توسط نیما جان در انجمن بخش گفتگوی آزاد تعمیرکاران الکترونیک
    پاسخ ها: 1
    آخرين نوشته: 1st February 2016, 18:15
  3. درخواست راهنمایی در مورد تعمیر هیتر Gordak 952
    توسط Jenab در انجمن طرح مسائل ومشکلات انواع مدارات الکترونیک وپرسش وپاسخ
    پاسخ ها: 64
    آخرين نوشته: 8th December 2014, 17:31
  4. مشکل المنت Gordak 952a
    توسط barfe_siyah در انجمن طرح مسائل ومشکلات انواع مدارات الکترونیک وپرسش وپاسخ
    پاسخ ها: 3
    آخرين نوشته: 12th February 2013, 13:15
  5. در خواست راهنمایی در مورد بالا بردن گرمای هیتر gordak 952
    توسط Jenab در انجمن طرح مسائل ومشکلات انواع مدارات الکترونیک وپرسش وپاسخ
    پاسخ ها: 2
    آخرين نوشته: 28th August 2011, 07:53

کلمات کلیدی این موضوع

مجوز های ارسال و ویرایش

  • شما نمیتوانید موضوع جدیدی ارسال کنید
  • شما امکان ارسال پاسخ را ندارید
  • شما نمیتوانید فایل پیوست کنید.
  • شما نمیتوانید پست های خود را ویرایش کنید
  •  


Copyright ©2000 - 2013, Jelsoft Enterprises Ltd کیــــــــــان ستـــــــــــ ...® اولین و بزرگترین سایت فوق تخصصی الکترونیک در ایران



Cultural Forum | Study at Malaysian University